Essa é uma revisão anterior do documento!
Tabela de conteúdos
Guia Geral de Processos de Negócios - Faturamento
Introdução ao Guia Geral de Processos
Para que as implantações do Sistema Integrado de Gestão de Serviços de Saneamento (GSAN) sejam cada vez mais eficientes e eficazes, é necessário que o conhecimento de todas as funcionalidades oferecidas pela ferramenta esteja disponível de uma maneira geral, em uma abordagem de processos de negócios.
A eficiência e a eficácia dos processos nas organizações têm como premissa o fácil acesso ao conhecimento dos seus requisitos, processos, subprocessos e configurações essenciais. Nesse contexto, este Guia Geral de Processos abordará as etapas de gestão do (GSAN). Partiremos de uma visão macro de modelagem de processos com vista ao alcance de resultados.
Estimamos que esses resultados alcançados sejam um conhecimento macro das normas e dos conhecimentos mediante os quais um processo é realizado no (GSAN); um conhecimento geral do processo, capaz de identificar suas sequências no fluxo do GSAN, bem como os cadastros e as configurações que influenciam cada etapa, além de um conhecimento geral da entrada e saída de cada processo, e sua dependência ou relacionamento com outros processos do GSAN.
O que é um processo de negócio?
É um conjunto de atividades realizadas em uma sequência específica. Tem como objetivo viabilizar a produção de um bem ou serviço que agregue valor ao cliente. Além disso, um conjunto de processos de negócio representa de que modo a empresa funciona e produz seus resultados.
Nesse sentido, nosso Guia Geral de Processos apresenta uma visão orientada a processos, direcionada à realidade externa e apresentando uma visão geral de todas as partes da empresa, com fins de atender às necessidades do cliente. É uma visão funcional orientada a atividades colaborativas, mas sem a necessidade de interação de todas as partes relacionadas à atividade.
Organização do Guia Geral de Processos
O (GSAN) foi desenvolvido com o objetivo de gerenciar operações comerciais de empresas de distribuição de água e saneamento. É dividido em treze módulos de funcionalidades: Contábil, Cadastro, Cobrança, Atendimento ao Público, Arrecadação, Faturamento, Financeiro, Relatórios, Micromedição, Segurança, Batch, Operacional e Gerencial.
Nossos guias gerais de processos contêm a descrição das seis principais macrofunções do GSAN: Contábil, Arrecadação, Micromedição, Faturamento, Cobrança e Atendimento ao Público, cada qual com um guia específico.
Assim, cada guia geral de processos descreve um único fluxo de funcionalidades conforme as seguintes etapas: apresentação dos conceitos, cadastros básicos, parâmetros, modelagem do processo (que é a exibição do mapa do processo) e seu descritivo (ou detalhamento do mapa do processo através da descrição do fluxo visualizado). O descritivo deve conter quais ações são automatizadas no GSAN e quais são executadas manualmente.
Outros itens podem ser adicionados sempre que a execução do processo e suas configurações necessitarem.
Neste guia é abordado o módulo: Faturamento, dividido em cinco fluxos de processo de negócio: Faturamento de Água e Esgoto, Rateio de Consumo do Imóvel Condomínio, Determinar Faturamento de Esgoto: Imóvel com Poço, Hidrômetro e Ligação, Consistir Leitura e Calcular Consumo e Consistir Leitura e Anormalidade: Micromedição.
Metodologia dos modelos de processo
A metodologia adotada para a modelagem dos processos do guia geral de processos é a Business Process Management (BPM). O BPM é uma abordagem disciplinar que identifica, desenha, executa, documenta, mede, monitora, controla e otimiza processos de negócio, sejam eles automatizados ou não. A meta é alcançar resultados consistentes, alinhados aos objetivos estratégicos da organização.
Notação padrão utilizada neste módulo
“Notação” é uma representação gráfica das etapas de trabalho de um processo. A notação padrão que adotaremos é a Business Process Modeling Notation (BPMN), uma linguagem padrão internacional utilizada para o mapeamento de processos, na intenção de facilitar seu entendimento geral por meio de uma comunicação visual acessível a qualquer pessoa. A intenção é diminuir as lacunas entre a instituição dos processos de negócio e sua implementação, permitindo que processos sejam executados sem abstrações que gerem múltiplas interpretações sobre seu funcionamento.
No módulo Faturamento, utilizaremos a notação a seguir:
| Símbolo | Elemento | Descrição |
|---|---|---|
![]() | Evento. | Evento que ocorre, dando início ao processo. |
![]() | Evento. | Evento intermediário, indicando uma etapa que ocorre durante o processo e que pode afetar seu fluxo. |
![]() | Atividade. | Passo do processo. |
![]() | Atividade. | Passo do processo executado automaticamente. |
![]() | Atividade. | Passo do processo executado manualmente. |
![]() | Atividade. | Passo do processo que gera um subprocesso paralelo ao fluxo principal. |
![]() | Conexão sequencial. | Identifica a ordem em que as atividades do fluxo serão executadas. |
![]() | Conexão sequencial. | Identifica uma segunda atividade, acionada por uma atividade principal dentro do fluxo. |
![]() | Artefato. | Elemento que produz mais informações sobre o processo, não necessariamente estando associado ao fluxo principal. Exemplo: um documento produzido em determinada etapa do processo. |
![]() | Decisão. | Indica o controle dos pontos de convergência e divergência no fluxo, indicando duas ou mais direções possíveis. |
![]() | Evento. | Evento que finaliza o processo. |
Ciclo de faturamento
É iniciado bem antes da atividade de faturamento propriamente dita. Primeiro, identificamos o consumo de cada imóvel atendido pela empresa, utilizando, para tanto, informações de medição. Depois, identificamos os imóveis de determinado grupo de faturamento que terão o consumo medido.
A medição desse consumo pode ser efetuada de três formas:
- Emissão de relatório: aqui é emitido o relatório da relação dos consumidores para a leitura, a fim de listar todos os imóveis nos quais deve ser efetuada a leitura e outros dados cadastrais;
- Arquivo de Texto - nesse caso é gerado um arquivo de texto com os dados dos imóveis, para os quais deverá ser efetuada a leitura;
- Dados para Coletor – aqui, os dados dos imóveis para os quais deverá ser efetuada a leitura são enviados para o coletor de dados.
Selecionada a forma, o agente comercial fica responsável por efetuar a medição escolhida. Esse agente pode ser tanto um funcionário da empresa quanto o de uma empresa terceirizada, contratada especificamente para medir os hidrômetros dos imóveis.
Depois disso, os agentes comerciais devem retornar os dados de leitura para a empresa de duas formas: manual ou através de arquivo de texto.
Na empresa os dados da leitura são registrados, passando por uma série de validações que garantem a confiabilidade das informações e sinalizam possíveis ocorrências que indiquem anormalidades no consumo ou na leitura do imóvel.
Considerando o sucesso da consistência das informações, o faturamento do consumo é realizado. Lembrando que, nesse faturamento, além do consumo de água e esgoto são considerados serviços associados ao imóvel como, por exemplo, a taxa de substituição de hidrômetro, parcelamentos, juros e multas, etc.
Concluído o faturamento, as faturas são impressas e os agentes comerciais ficam responsáveis por entregá-las aos clientes, havendo situações em que a entrega é efetuada pelos Correios.
Já o processo de faturamento imediato de água e esgoto surgiu da necessidade de aperfeiçoar o faturamento das companhias de abastecimento de água e faturamento de esgoto. Cenário comum neste segmento de mercado, este processo proporciona maior agilidade na entrega das faturas aos clientes, evitando perdas e atrasos e reduzindo o custo das empresas ao evitar o envio de duas equipes aos imóveis: uma para aferir o consumo e outra para efetuar a entrega da fatura.
Para atender à necessidade da medição, faturamento, impressão e entrega da fatura de forma simultânea, foram desenvolvidos equipamentos especializados, coletores com impressoras térmicas portáteis. Assim, a partir da informação do consumo e de posse de dados necessários para o faturamento a operação é executada, gerando o documento em tempo real para ser entregue aos clientes.
No faturamento imediato, o agente comercial recebe os dados do imóvel, realizando a medição do hidrômetro. Recebe ainda informações importantes para a execução do faturamento, como dados das tarifas aplicadas e valor de outros serviços prestados que devem ser cobrados na fatura.
De posse dessas informações, o agente comercial efetua o registro do consumo apresentado no hidrômetro do imóvel. Depois de registrar, o software calcula o consumo de água e a coleta de esgoto, adicionando os serviços, se houver, e gerando e imprimindo a fatura em seguida.
Nas situações normais, a fatura é entregue ao cliente. Entretanto pode haver situações em que a fatura impressa fica retida, como na situação de indicação de estouro no consumo. Nesse caso, o agente comercial retém o documento e retorna à empresa a fim de que esta avalie o motivo do estouro. A fatura pode não ser entregue se o endereço de entrega do documento estiver configurado para ser diferente do endereço do imóvel. Nesse caso, a fatura é retida para ser entregue posteriormente no endereço adequado.
Cadastramento prévio
Para o bom desempenho do processo de faturamento, é necessária a inclusão prévia de seis cadastros, cujas informações são requisitos básicos para o funcionamento eficaz de todo o ciclo da cobrança macro. São eles:
- Imóvel – Só pode haver faturamento dos imóveis devidamente cadastrados no GSAN, cuja ligação de água e esgoto esteja com a situação “ligada”.
- Qualidade da Água – Para o processo, os padrões de qualidade da água que abastece os imóveis precisam estar informados (Menu: Faturamento - Qualidade da Água - Inserir Qualidade da Água). O padrão de qualidade da água é composto por um conjunto de parâmetros que lhe confere qualidade própria para o consumo humano. O Ministério da Saúde estabelece que a água produzida e distribuída para o consumo humano deve ser controlada. A legislação define, ainda, a quantidade mínima e a frequência em que as amostras de água devem ser coletadas, bem como os parâmetros e limites permitidos, tais como: cloro, turbidez, cor, PH e tarifa de consumo.
- Tarifa de consumo – Aqui são cadastradas as tarifas de consumo praticadas pela empresa de água e saneamento do esgoto (Menu: Faturamento - Tarifa de Consumo - Inserir Tarifa de Consumo). As tarifas de consumo podem ser definidas considerando inúmeras variáveis, como por exemplo: contratos de demanda, imóveis de baixa renda, locais com problemas no abastecimento, imóveis próprios da empresa, etc.
- Tarifa de Consumo X Imóvel – Nesse parâmetro, associamos as tarifas cadastradas aos respectivos imóveis (Menu: Faturamento - Tarifa de Consumo - Associar tarifa de consumo aos imóveis).
- Motivo Documento Não Entregue – Aqui informamos os motivos a serem registrados pelos agentes comerciais para a não entrega das faturas aos clientes (Menu: Faturamento - Conta - Inserir Mensagens da Conta).
- Situação Especial de Faturamento – Para as situações em que os imóveis não atendam ao ciclo normal de faturamento pré-definido pela empresa é possível criar uma situação especial de faturamento.
Parâmetros informados
Parâmetros são regras fixas que a empresa estabelece para definir o comportamento de uma ação que impacta no fluxo do processo. Vinte e quatro parâmetros definem as regras de negócios da empresa para a execução do processo de faturamento. São eles:
Parâmetros de faturamento
- Mês e Ano de Referência;
- Menor Consumo para ser Grande Usuário;
- Menor Valor para Emissão de Contas;
- Qtde de Economias para ser Grande Usuário;
- Meses para Cálculo da Média de Consumo;
- Dias Mínimos para Calcular Vencimento;
- Dias Mínimos para Calcular Vencimento se entrega pelos Correios;
- Número de Meses para Validade da Conta;
- Número de Meses para alteração de um vencimento para o outro;
- Dias em Espera para Extrato de Débito;
- Indicador de Fatura de Cliente Atual;
- Ano e Referência de Débito;
- Número mínimo Débitos de Água para Todos;
- Código Motivo Exclusão Água para Todos;
- Número Consumo Mínimo Água para Todos;
- Número Consumo Excedido Água para Todos;
- Código Motivo Exclusão Consumo Água para Todos;
- Código Tarifa Água para Todos;
- Número Máx. Dias Vigência Tarifa Água para Todos.
Parâmetros de impressão
- Título Página Emissão Relatórios;
- Máximo de Tipos de Débito por Documento.
Parâmetros da Tarifa Social
- Salário Mínimo;
- Área Máxima do Imóvel para Tarifa;
- Consumo de Energia Máxima para a Tarifa.
Fluxo 1: Faturamento de Água e Esgoto
O faturamento do consumo de água e esgotos dos imóveis é o principal objetivo do GSAN. A meta principal é obter o volume de água fornecida, do esgoto coletado, bem como o faturamento de serviços indiretos. As entradas para esse processo de faturamento são geradas a partir de um planejamento informado no cronograma para a geração de dados de leitura que dão início ao processo de medição dos hidrômetros nos imóveis. Estes, por sua vez, fornecem subsídios para a obtenção do consumo e consequentemente do valor a ser faturado pelo consumo de água e coleta do esgoto.
Esse processo ainda é responsável por proporcionar os dados para o processo de arrecadação da empresa através das informações de faturamento.
O processo de faturamento obedece a cinco fluxos distintos: Faturamento de Água e Esgoto, Rateio de Consumo do Imóvel Condomínio, Determinar Faturamento de Esgoto: Imóvel com Poço, Hidrômetro e Ligação, Consistir Leitura e Calcular Consumo e Consistir Leitura e Anormalidade: Micromedição. Veremos a seguir o primeiro fluxo: Faturamento de Água e Esgoto.
Modelo Macro do Processo de Faturamento de Água e Esgoto
Na imagem abaixo, apresentamos uma visão geral para facilitar o entendimento do fluxo do processo macro de Faturamento de Água e Esgoto. Clique sobre a imagem para aumentar seu tamanho.
Em Agente Comercial, a etapa Processo de Faturamento com Impressão Simultânea de Conta apresenta o subprocesso abaixo (para mais detalhes sobre ele acesse o Processo Macro de Impressão Simultânea de Conta).
Fluxo 2: Rateio de Consumo do Imóvel Condomínio
A medição do imóvel condomínio permite que nos edifícios ou condomínios horizontais (macromedidores) sejam instalados hidrômetros em cada economia (micromedidores ou economias), de forma que seja possível medir o consumo de água e cobrar de forma mais justa pelos serviços prestados (conforme Figura 3). Sendo assim, o faturamento gera a conta com base no consumo registrado do medidor individual, somado ao rateio do consumo das áreas comuns. Sobre o consumo da água é cobrado o percentual relativo à coleta de esgoto.
Além de realizar a medição individualizada, o GSAN permite medir de forma rateada, podendo ser rateada por economia ou até por o número de moradores. Essas operações geralmente são solicitadas para imóveis condomínios mais antigos.
Para melhor compreender este processo, é bom conhecer alguns conceitos associados ao imóvel. São eles:
- Economia – imóvel ou subdivisão de um imóvel, considerado ocupável, com entrada própria independente das demais, que tenha Razão Social distinta e com instalação para o abastecimento de água e/ou coleta de esgoto.
- Categoria – classificação tarifária em função do uso da água (residencial, comercial, industrial, público).
- Subcategoria – desmembramento de uma categoria (casa, apartamento, banco, restaurante, hotel, sorveteria etc.).
- Imóvel Condomínio – imóvel correspondente ao prédio como um todo.
- Imóvel Principal – imóvel correspondente ao endereço do lote onde se encontra o imóvel.
Cadastramento prévio
Para o bom desempenho desse processo, é necessária a inclusão prévia de dois cadastros, requisitos básicos para o funcionamento eficaz de todo o ciclo:
- Imóvel – somente haverá leitura de imóveis quando estes estiverem devidamente cadastrados no GSAN e com a ligação de água/esgoto na situação ‘ligada’.
- Hidrômetro – é necessário que todos os hidrômetros, instalados nos imóveis ou não, estejam informados no GSAN.
Parâmetros informados
Os três parâmetros abaixo podem afetar o comportamento do processo de medição do imóvel condomínio, definindo as regras do negócio durante a execução desse processo.
- Incremento máximo de consumo por economia em rateio;
- Decremento máximo de consumo por economia em rateio;
- Percentual de tolerância para o rateio do consumo.
Modelo Macro do Processo de Rateio de Consumo do Imóvel Condomínio
Na imagem abaixo, apresentamos uma visão geral para facilitar o entendimento do fluxo do processo macro de Rateio de Consumo do Imóvel Condomínio. Clique sobre a imagem para aumentar seu tamanho.
As etapas Ratear Água para Não Medido, Ratear Ratear Água para Medido, Ratear Esgoto para Não Medido, Ratear Esgoto para Medido, Ratear por Imóvel e Ratear por Área Comum são subprocessos do processo macro de rateio. Abaixo temos cada um deles, respectivamente:
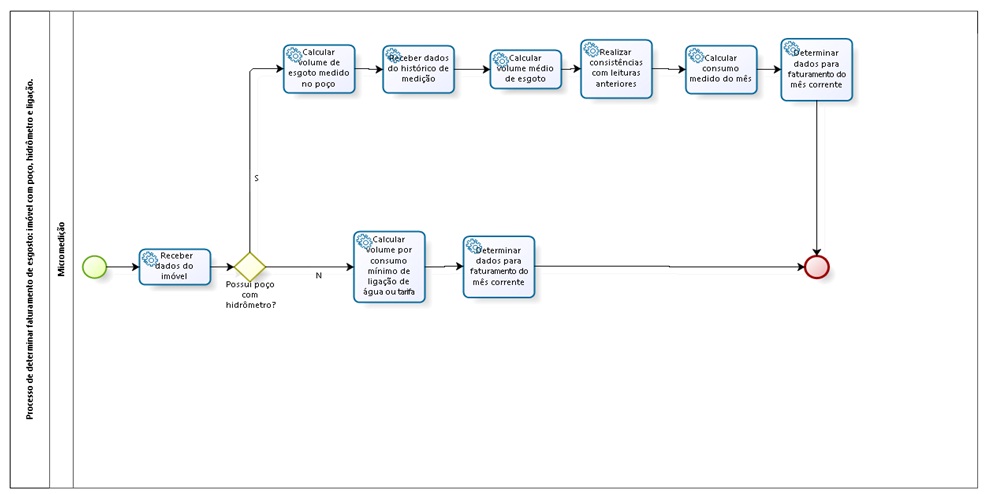
Fluxo 3: Determinar Faturamento de Esgoto: Imóvel com Poço, Hidrômetro e Ligação
No fluxo onde os dados do faturamento do esgoto são determinados, ocorre a consistência de leitura e anormalidade para imóveis com poço, hidrômetro e ligação. Neste fluxo de faturamento, o sistema determina por meio de critérios parametrizados ou não, o volume do esgoto, consequentemente indicando o valor do consumo do esgoto.
Cadastramento prévio
Para o bom desempenho desse subprocesso, é necessária a inclusão prévia de um cadastro, cuja informação é requisito básico para o funcionamento eficaz de todo o ciclo:
- Imóvel – A partir do cadastro do imóvel, as informações contidas neste passaram a ser essenciais para o processo que determina os dados do faturamento do esgoto.
Modelo Macro do Processo: Determinar Faturamento de Esgoto - Imóvel com Poço, Hidrômetro e Ligação
Na imagem abaixo, apresentamos uma visão geral para facilitar o entendimento do fluxo do processo macro: Determinar Faturamento de Esgoto: Imóvel com Poço, Hidrômetro e Ligação. Clique sobre a imagem para aumentar seu tamanho.
Fluxo 4: Consistir Leitura e Calcular Consumo
O processo de consistir leitura e calcular consumo de água se caracteriza pela verificação da consistência das leituras e anormalidades importadas para o sistema. A intenção é determinar o consumo e a leitura da água e, consequentemente, o valor do consumo do esgoto. Esse processo de faturamento efetua algumas ações, tais como: calcular o consumo médio do imóvel, determinar dados para faturamento de água do não medido, determinar dados para faturamento de água do medido e determinar dados para faturamento de esgoto.
Modelo Macro do Processo: Consistir Leitura e Calcular Consumo
Na imagem abaixo, apresentamos uma visão geral para facilitar o entendimento do fluxo do processo macro: Consistir Leitura e Calcular Consumo. Clique sobre a imagem para aumentar seu tamanho.
As etapas Faturar Água do Não Medido, Faturar Água do Medido, Faturar Esgoto do Não Medido e Faturar Esgoto do Medido são subprocessos do processo macro de consistir leitura. Abaixo temos cada um deles, respectivamente:
Fluxo 5: Consistir Leitura e Anormalidade: Micromedição
O processo de faturamento Consistir Leitura e Anormalidade: Micromedição permite que o sistema determine o valor do consumo de acordo com as situações existentes no imóvel. Essas situações podem ser realizadas por meio de critérios parametrizados ou não. Assim, existem cinco tipos de verificação para o consumo:
- Consumo não medido - consiste em determinar o valor do consumo de imóveis que não possuem hidrômetros instalados.
- Consumo medido, com a leitura atual maior que a leitura anterior - consiste em indicar o valor do consumo do imóvel com a leitura realizada, sendo a leitura atual maior que a anterior. Esse processo pode ser considerado o caminho mais eficaz para determinar os dados do faturamento de água.
- Consumo medido, com a leitura atual igual à leitura anterior – consiste no processo de informar o valor do consumo quando a leitura atual é igual a anterior. Essa situação pode ocorrer quando não houver consumo de água.
- Consumo medido, com a leitura atual menor que a leitura anterior – consiste no processo de identificar o valor do consumo do imóvel quando a leitura atual passa a ser menor que a anterior. Por exemplo, na ocorrência de troca do hidrômetro.
- Consumo medido, com leitura não informada – define o valor do consumo quando a situação da leitura realizada não é informada.
Parâmetros informados
Os dezessete parâmetros abaixo podem afetar o comportamento do processo de consistência, definindo as regras do negócio durante a execução desse processo.
- Verificar possível substituição do hidrômetro;
- Verificar leitura fora de faixa;
- Variação de dias para ajuste de consumo;
- Quantidade de meses para a verificação de alto consumo;
- Quantidade de meses com leitura igual;
- Lista de percentual de anormalidade de consumo controlada;
- Ajuste de consumo;
- Cálculo de consumo mínimo não medido;
- Converter arquivo de leitura para formato padrão;
- Ação de ajuste de consumo;
- Critério de estouro de consumo;
- Critério de baixo consumo;
- Critério de alto consumo;
- Definição do mês de ajuste de consumo;
- Ação de ajuste de consumo múltiplo de quantidade de economias;
- Indicador de geração de arquivo de emissão de conta;
- Lista com percentual de anormalidade de consumo.
Modelo Macro do Processo: Consistir Leitura e Anormalidade: Micromedição
Na imagem abaixo, apresentamos uma visão geral para facilitar o entendimento do fluxo do processo macro: Consistir Leitura e Anormalidade: Micromedição. Clique sobre a imagem para aumentar seu tamanho.
As etapas Leitura Não Informada, Consumo Não Medido, Leitura Atual Maior que Leitura Anterior, Leitura Atual Igual à Leitura Anterior e Leitura Atual Menor que Leitura Anterior são subprocessos do processo macro de consistir leitura e anormalidade. Abaixo temos cada um deles, respectivamente:
Aqui terminamos o Guia Geral de Processos de Negócios - Faturamento. Mais informações sobre o processo consulte o Módulo de Faturamento, da ajuda de usuário.
~~NOSIDEBAR~~





























